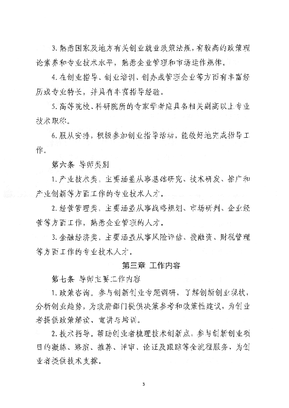
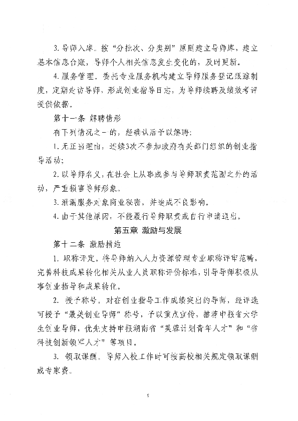
十大博彩平台

关于再次征求《永州市大学生创业导师管理办法(征求意见稿)》修改意见的通知_通知公告_市科学技术局_永州市人民政府

十大博彩平台

您现在所在的位置 : 首页 > 要闻 > 通知公告
索引号: 4311000035/2025-02000 分类:  
发文机关: 市科学技术局 发文日期: 2025-06-23
名称: 关于再次征求《永州市大学生创业导师管理办法(征求意见稿)》修改意见的通知
文号 :    
关于再次征求《永州市大学生创业导师管理办法(征求意见稿)》修改意见的通知
2025-06-23           来源: 十大博彩平台成果科 【字体:   打印
分享到:
















相关链接
扫一扫在手机打开当前页
回到 顶部
主办单位:十大博彩平台   湘公网安备 43110302000125号 政府网站标识码:4311000035
十大博彩平台版权所有   电话:0746-8218002 湘ICP备05009375号网站地图
自动镜像站群 英文互译镜像站 关键词转码站群 网站复制工具 开源整站镜像工具 站群克隆软件 烟雨镜像程序 镜像精灵 网页镜像工具 >网站地图-sitemap